Leetcode Patterns
Pattern recognition accelerates problem-solving. Most interview problems are variations of a small set of underlying patterns. Recognizing the pattern tells you which algorithm to reach for.

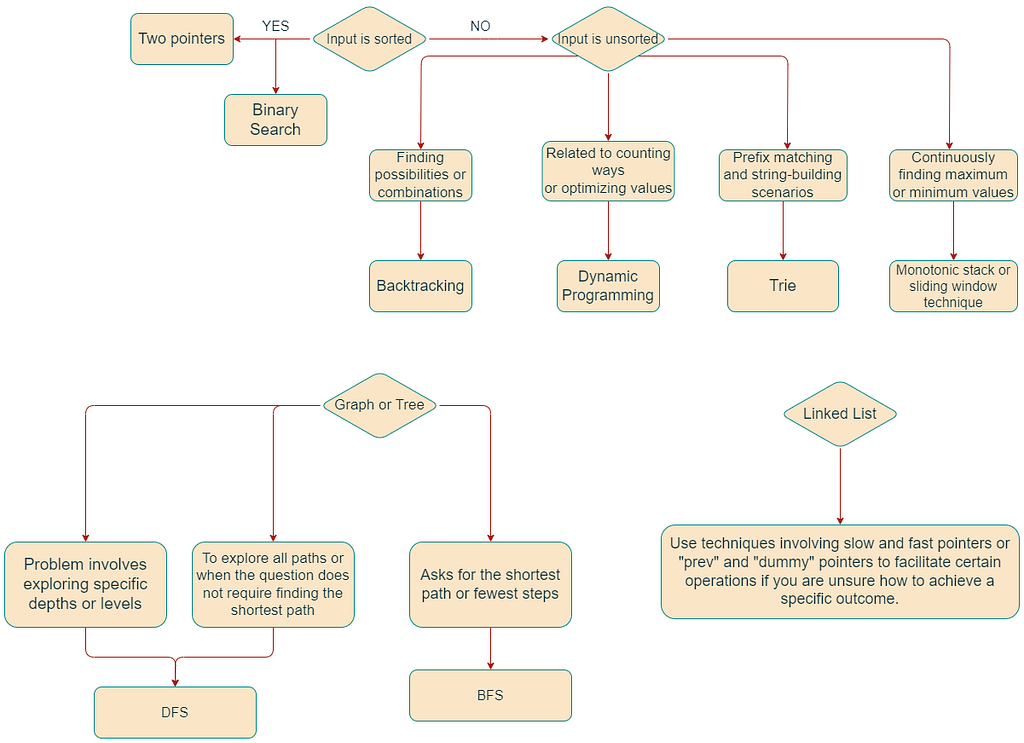
Sorted Input
- Apply binary search for efficient lookups
- Use the two-pointer technique for pairs or segments
Unsorted Input
- Dynamic programming for counting ways or optimization problems
- Backtracking for all possibilities and combinations
- Trie for prefix matching
- Hash map / set for quick element lookup
- Monotonic stack or sliding window for continuous max/min values
Graph or Tree Input
- DFS for exploring all paths (when the shortest path is not required)
- BFS for shortest path or fewest steps
- For binary trees, DFS when targeting specific depths or levels
Linked List Input
- Slow/fast pointers or
prev/dummypointers for specific list operations